pullrequest 的事
pullrequest,看上去很简单,一般就是一个分支合并到另一个分支,在研究了gitea的compare部分的代码后,觉得还是挺复杂的。
约定#
首先,明确 base 和 head,要建立一个pullrequest,就是将一个分支 merge 到 一个分支:
base <- head
明确了 base 和 head,下面会用 baseXXX 和 headXXX 表示 base 的相关元素或head 的相关元素。
代码逻辑叙述#
首先要获取compare的信息,进入ParseCompareInfo函数
baseRepo 从 ctx 中获取,也就是 path 中的 owner/repo
从路径的“*”中取出这些信息
格式支持三种:
- {:baseBranch}…{:headBranch}
- {:baseBranch}…{:headOwner}:{:headBranch}
- {:baseBranch}…{:headOwner}/{:headRepoName}:{:headBranch}
首先,一定是“…”分割的两部分,将其组合成列表infos,如果不是就报错。
infoPath = ctx.Params("*")
infos := strings.SplitN(infoPath, "...", 2)
if len(infos) != 2 {
...
}
在ctx的Data中存在的数据将会用作模版替换,这里设置BaseName,是从前面获取的baseRepo中取得,baseBranch是从infos的第一个元素,也就是“…”前面的内容。也在ctx的Data中保存baseBranch。
ctx.Data["BaseName"] = baseRepo.OwnerName
baseBranch := infos[0]
ctx.Data["BaseBranch"] = baseBranch
三个点分割的后半部是head的定义,如果这部分里没有“:”分割,那说明pullrequest的两个分支同属一个repo,headUser就是ctx中repo的owner,也就是baseOwner(目前看是,后面也可能变化),headBranch就是三个点后面的部分。如果有“:”分割(一定是一个冒号,可就是分为两部分)
headInfos := strings.Split(infos[1], ":")
if len(headInfos) == 1 {
isSameRepo = true
headUser = ctx.Repo.Owner
headBranch = headInfos[0]
} else if len(headInfos) == 2 {
接下来要看这两部分中的前一个中是否有“/”分割。如果没有“/”分割为两部分,则冒号前的这部分就是headUser,冒号的后一部分就是headBranch。如果这个headUser和baseRepo的Owner相同,则视为headRepo和baseRepo相同
headInfosSplit := strings.Split(headInfos[0], "/")
if len(headInfosSplit) == 1 {
headUser, err = models.GetUserByName(headInfos[0])
if err != nil {
if models.IsErrUserNotExist(err) {
ctx.NotFound("GetUserByName", nil)
} else {
ctx.ServerError("GetUserByName", err)
}
return nil, nil, nil, nil, "", ""
}
headBranch = headInfos[1]
isSameRepo = headUser.ID == ctx.Repo.Owner.ID
if isSameRepo {
headRepo = baseRepo
}
}
但如果分号的前半部分有“/”分割,则冒号的前半部分是完整的headRepo,即owner/repo的方式。后面的代码也就一目了然了,获取到headRepo对象headOwner对象,同样也会判断和baseRepo是不是同一个。
else {
headRepo, err = models.GetRepositoryByOwnerAndName(headInfosSplit[0], headInfosSplit[1])
if err != nil {
...
这段最后,保存在ctx的Data中
接下来,处理来自参数的baseBranch。因为参数比较灵活,接收各种ref,可能是分支名,可能是tag,可能是commitid,也可能是短的commitid,这里需要标记出是哪种,但是如果是短commitid则需要转成正常的commitid并标记。
现在我们已经有了 base 仓库,但是当前的 baseRepo headRepo 以及 baseBranch headBranch 不是创建的pullrequest最终想要的。 例如可能你提交的pullrequest是你fork的repo,而你实际是想merge到上游的repo的分支上,这样你的baseRepo就不是你创建是传递的repo。
所以提供了一些确定base和head repo/branch的方法
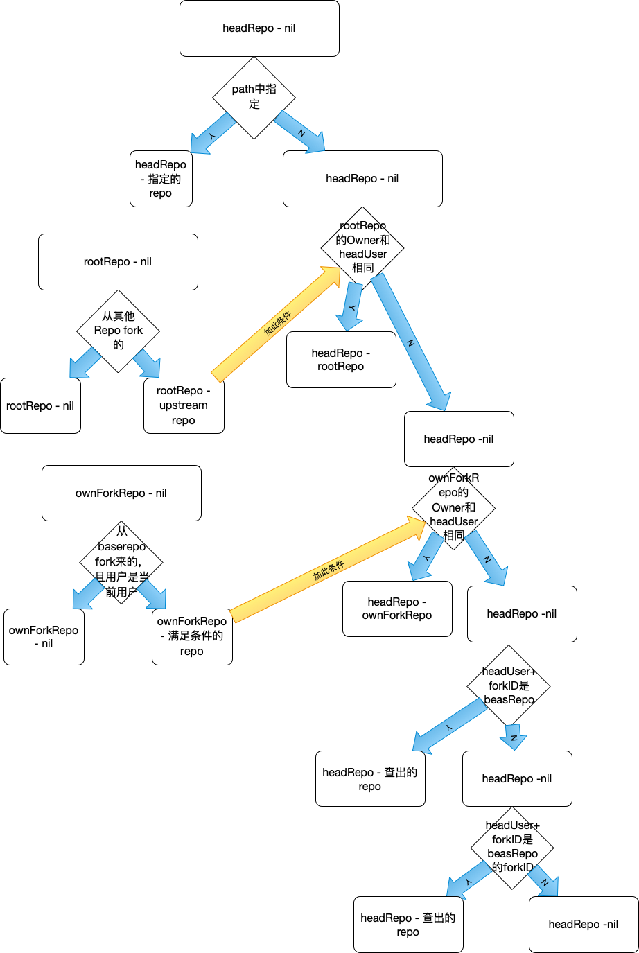
你提交的baseRepo可能是其他repo的fork,将这个repo命名为rootRepo 如果提交者不是baseRepo的owner,baseRepo的forks中有一个是current user,将这个库命名为OwnForkRepo 从前面的代码我们已经知道,如果没在路径中指定,这个headRepo和baseRepo相同。如果只指定了headUser,且这个user和base的owner相同,headRepo和baseRepo相同。如果指定了headRepo,那就是headRepo。所以除此之外,headRepo是为空的。如果headRepo为空的时候,且rootRepo不为空,且headUser = rootRepo的owner,将headRepo设置为rootRepo。 当前一个不满足的时候(headRepo还是为空,是因为rootRepo的一些属性不满足),再看ownForkRepo,如果ownForkRepo不为空,且headUser = ownForkRepo的owner,将headRepo设置为ownForkRepo 如果还是不满足,在repo列表中查找owner是headuser的,且从baseRepo fork出来的repo,将它设为headRepo。 如果还不满足,在repo列表中查找owner是headuser的,且这个repo和baseRepo从同一个repo fork出来的。即这个repo和baseRepo是同一个 父节点。将它设置为headRepo 如果还未满足,放弃。 总结一个图

headRepo的最后,如果和baseRepo相同,将base的赋值给他,否则打开它。
之后检查headUser对baseRepo的权限。
如果rootRepo既不是base也不是headrepo,说明base和head repo 都是从它fork出来的。将rootRepo的branch全部取出来,同时检查权限。有权限的话,将branches放在ctx。Data中用户页面templates的渲染。
对于ownForkRepo同rootRepo一样操作
和baseBranch一样,也将headBranch同样处理
如果baseBranch和headBranch都为 branchname,那么将此次compare视为merge
用refs/heads|tags/拼接branch或tag
接下来会以headGitRepo为操作对象进入GetCompareInfo。
如果headRepo的path和basepath不一样,也就是不是同一个repo(可能是fork等关系),会添加一个以时间戳为名的remote仓库,仓库的地址是headRepo的path
if repo.Path != basePath {
// Add a temporary remote
tmpRemote = strconv.FormatInt(time.Now().UnixNano(), 10)
if err = repo.AddRemote(tmpRemote, basePath, false); err != nil {
return nil, fmt.Errorf("AddRemote: %v", err)
}
defer func() {
if err := repo.RemoveRemote(tmpRemote); err != nil {
logger.Error("GetPullRequestInfo: RemoveRemote: %v", err)
}
}()
}
接下来介于headRepo寻找baseRepo。使用它的GetMergeBase方法
进来之后,首先判断有没有设置tmpRemote也就是base和head repo是否是一个。如果没有设置,也就是空,就将其设为origin,也就是一个仓库。
if tmpRemote == "" {
tmpRemote = "origin"
}
再之后,如果tmpRemote不是origin,也就是进入此函数时,tmpRemote不是空,即不是同一个repo。将base设置为remote的名字,并fetch取回。
if tmpRemote != "origin" {
tmpBaseName := "refs/remotes/" + tmpRemote + "/tmp_" + base
// Fetch commit into a temporary branch in order to be able to handle commits and tags
_, err := NewCommand("fetch", tmpRemote, base+":"+tmpBaseName).RunInDir(repo.Path)
if err == nil {
base = tmpBaseName
}
}
用 git merge-base 命令寻找base和head 尽可能好的共同祖先
stdout, err := NewCommand("merge-base", "--", base, head).RunInDir(repo.Path)
最后将输出和找到的baseBranch返回
回到上一层,如果返回没有error,说明找到共同的祖先。用这个祖先和headBranch查询commit 的 log
logs, err := NewCommand("log", compareInfo.MergeBase+"..."+headBranch, prettyLogFormat).RunInDirBytes(repo.Path)
如果有error说明没找到,将差异的commit log 设为空 链表,将merge的base设为:1,可能是baseBranch 2,可能是临时仓库,也就是远程的一个库,可能是设置base的父repo。这个在GetMergeBase决定的
最后,用命令git diff –name-only 比较找到的base 和 head 的 commits 记录
stdout, err := NewCommand("diff", "--name-only", remoteBranch+"..."+headBranch).RunInDir(repo.Path)
退出函数,到了最上层,进入PrepareCompareDiff函数
现将branch或tag转成commitid。如果headCommitID 和 要合并的 baseCommitID,也就是mergeBase相同,说明没有diff。
之后开始diff 两个commit(不知到为什么两个相同的情况下还要进入比较函数?)从传入的参数可以看出,diff的时候是基于headRepo去操作了,如果baseRepo是其他的repo,会以remote的方式存在。
进入比较深层,真正执行比较的函数GetDiffRangeWithWhitespaceBehavior中,这个函数同时也会被查看commit的change接口用到。所以会判断如果baseCommitID(这里写做beforeCommitID)是否为空,用parent commit id当做baseCommit,如果也没有,则执行的时候用git show命令查看变更。接下来是处理输出的内容,将其转序列化 。
剩下的内容都是添加一些信息到ctx.Data中用户渲染或者添加一些合法性验证之类的东西。
至此,gitea 的 compare 页面分析就完成了。总结来说,当你提交了repo(path中的owner/repo),headUser(也可能没有),base和head branch(或commitID,tag,short commitID)的时候。gitea会根据权限,fork和被fork的repo中查找合适的repo。寻找共同的父commit,多数情况是当时从basebranch建立headbranch时候的点。diff的时候就是和这个点去diff,如果以后要merge,也会基于这个点去merge。如果不存在,就用提交的basebranch。